- FMP
By learning the metahuman in UE5, I made a personal virtual character. In addition, my studies were mainly focused on the Houdini. For the flip part, I sim many times … - S3.W9
I created a total of 10 different plants, replicated randomly by some simple scaling, and rotating transformations. In Houdini, I first created some blocks to replace the city model and … - S3.W8
At the beginning of the part 3, I build a simple shape of objects and key a camera animation to fix the whole content of the video. Then I start … - S3.W7
In week 7, I start a challenge video as part 3 of my personal project. I find a reference video below. Obviously, The difficult point in part 3 is the … - S3.W6I have rendered part2 in week 6. Through trying the Houdini rendering pipeline I found that the render layer is easier to control in Houdini than in Maya. In Houdini, …
- S3.W5
This week, I am starting part 2 of my personal project which focus on camera animation, lighting and material in Houdini. Normally, I am more familiar with the UI of … - Blog Task & ResearchingWhat you’re researching? How you’re researching it? & Why it is important to research this subject? My task for explore the current dominant rendering paradigm and the possibilities of future …
- S3.W4
This week I am trying to render all content. It costs too much time to render but lucky, I got satisfying images. - S3.W3
The week 3 I finished the clothes model in MD and then unfold UV in the Maya. Because the substance painter pipe flow is not convenient, I give up to … - S3.W1/2
This term I am going to produce some small scenes with a high degree of finish. In the first scene is that a disabled girl gradually disappears and becomes birds … - Image rendering efficiency in different pipelinesIn the process of studying VFX, Some problems always confuse me. Why I need cost much time to render images frame by frame in some software however, I can get …
Continue reading “Image rendering efficiency in different pipelines”
- Collaborative Project ProgressionWe have completed a part of the project excellent. I am sure that in the constant exchange of ideas, each member of the group learned something new, and in particular, …
- S2.W8_Nuke
This week I learned somethings about the foundation of green screen. Some basic information about selecting the specific areas in different ways. We have learned about luminance, saturation and hue. … - S2.W7_Nuke
This week we are asked to roto the machine sequence. I have tried both two idea to get a correct alpha. One of the method is easier. Only using a … - S2.W6_Nuke
This week we have learned how could we combine different layers from certain render. I have used v-ray, Arnold and mantra render. So It’s not difficult for me to mix … - S2.W5_Nuke
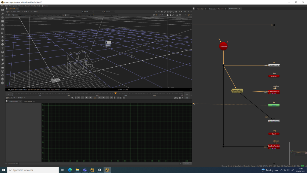
This week we have learned more examples about the project node. In certain statistic building scene it is a really fast way to patch or add something in images by … - S2.W7_maya
This week, I have rendered all factors in the Arnold render. I used three rectangle light to make the shadow of the old machine catch the raw sequence. one more … - S2.W5_Maya
I have finished textures in the week. After updating the substance painter to newest one, these is something changed. Especially for different materials in one model, it is a little … - S2.W6_Maya
I export tracking camera information to Maya scene from Nuke. The first time test is not good because I notice that the scene cannot catch the models. I found the … - Collaborative Unit_w4I have talked several times with my animation team member to improve the rhythm of the animation and fix some problems. at the same time, I was prepared to solve …
- Collaborative Unit_w3
In the third week, we established a very detailed production plan and a division of labour among the group members. We also discussed and decided on the content of the … - S2.W4_Nuke
The week 4 we have studied deeper functions of 3D camera tracking. The first interesting new method to remove some specific patches is the node of the project. I froze … - S2.W3_Nuke
This week we learned some new things about 3d Tracker which is similar to the 3D equalizer. The main workflow and principle are the same with other tacker software, however … - S2.W3_Maya
this week We have learned about constraint and animation. Because keying frame is a little complex, I just create a circle as a controller and using script to links each … - Collaborative Unit_w2
This week we found students to work with through face-to-face meetings. In the meantime we decided we wanted to make a short action film together. It is a mythical story … - S2.W2_Nuke
This week we almost finished all the methods to remove markers. I will collect all methods by my own understanding and I won’t post some simple way that does not … - S2W2Maya
For the machine example of Mr Nick Savy, I noticed that he added a key to the model UV offset to “cheat” eyes. However, in this way, a UV map …
